Diocesan Pastoral Centre

The Diocesan Pastoral Centre for the Diocese of Peterborough aims to be a symbol and source of hope, faith, and support for all God's people, promoting the Catholic faith with individuals and parishes within the Diocese, and reaching out in the spirit of the Gospel to those who are on the margins of the faith community.
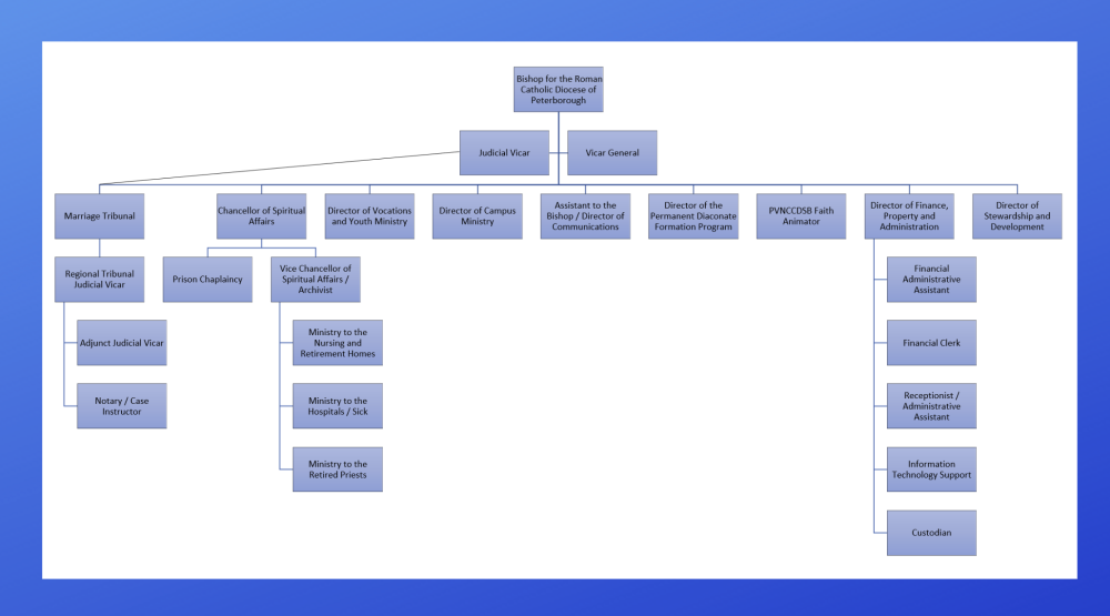
The departments and administrative offices of the Diocesan Pastoral Center carry out and oversee the pastoral ministeries, business operations and administrative functions of the Diocese of Peterborough and its parishes. The service of those within the Diocesan Pastoral Center's departments and administrative offices empowers all aspects of the Catholic experience in the Diocese of Peterborough.
Regular office hours are from Monday to Friday, 9:00 a.m. to 4:30 p.m. The Diocesan Pastoral Centre is closed for lunch from 12:00 to 1:00 p.m.
Summer office hours are from Monday to Thursday, 9:00 a.m. to 4:00 p.m. and Fridays from 9:00 a.m. to 1:00 p.m. The Diocesan Pastoral Centre is closed for lunch on Mondays through to Thursdays from 12:00 to 1:00 p.m.
ROMAN CATHOLIC DIOCESE OF PETERBOROUGH
DIOCESAN PASTORAL ADMINISTRATION
Click Directory for the Diocesan Pastoral Centre to access contact information.